お問い合わせ
緑愛会について
理念
法人概要
施設案内
ブログ
採用情報
お問い合わせ
Official
Recruit
Global
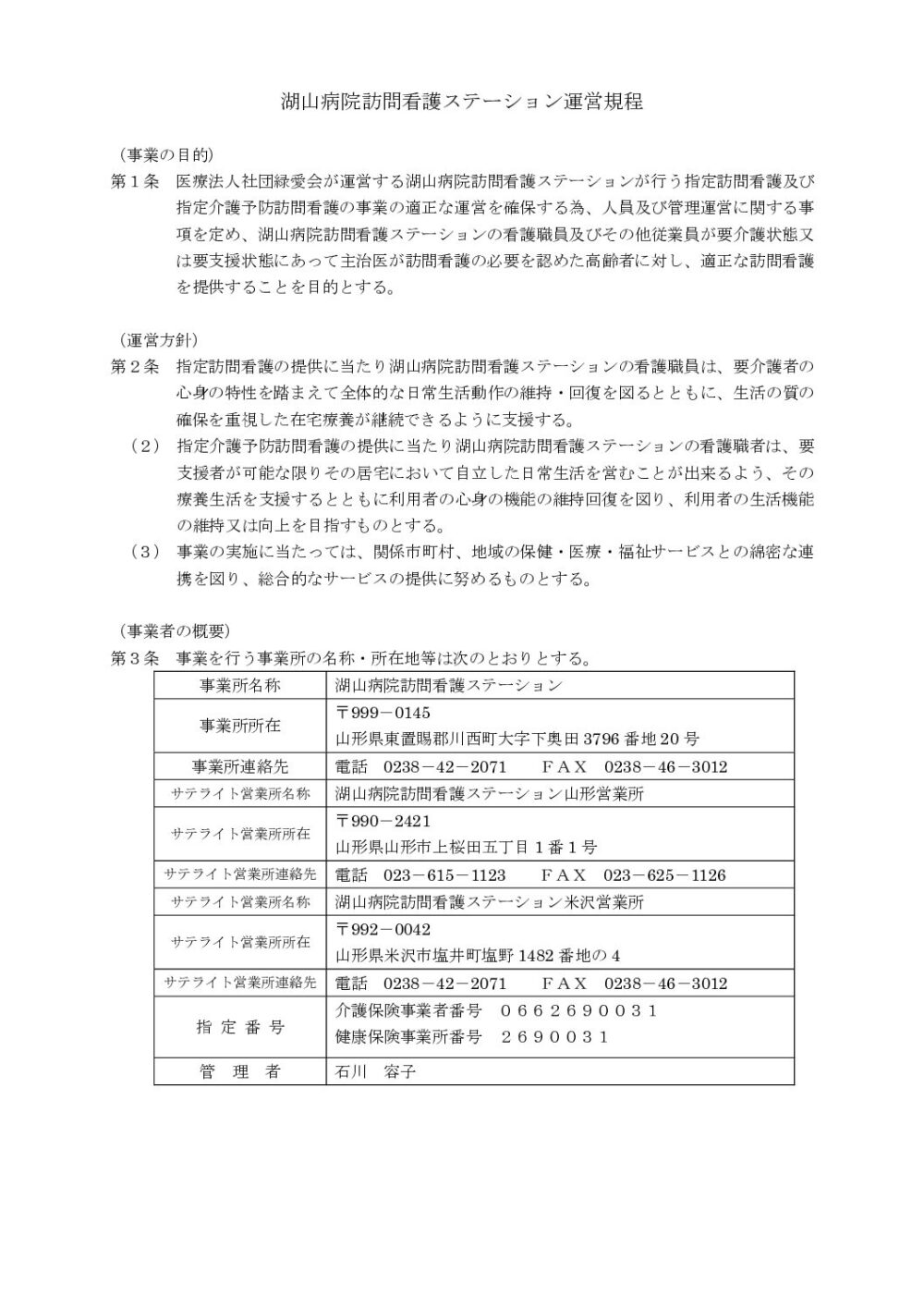
湖山病院訪問看護ステーション運営規程
TOP
湖山病院訪問看護ステーション運営規程
2025.11.04
一覧へ